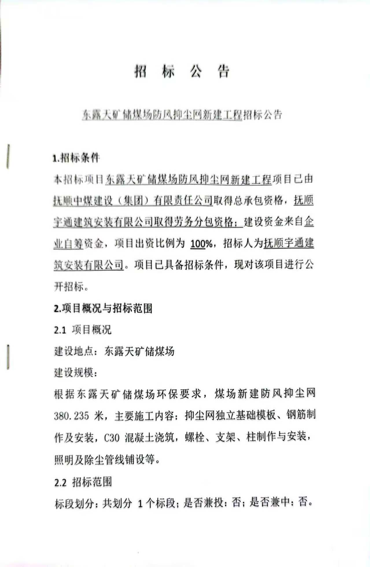
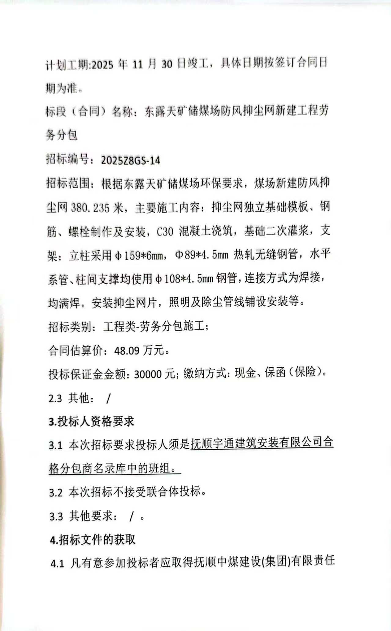
东露天矿储煤场防风抑尘网新建工程
公告时间:2025-10-23 8:00:00来源:抚顺中煤建设(集团)有限责任公司招标采购信息平台
| 公告信息: |
| 招标类别: | 抚顺宇通建筑安装有限公司 |
| 招标编号: |
2025Z8GS-14 |
| 公告时间: |
2025-10-23 8:00:00 |
| 竞标信息: |
| 报名时间: |
2025-10-24 8:00:00 - 2025-10-27 17:00:00 |
| 在线投标时间: |
2025-10-28 13:30:00 - 2025-10-28 14:17:00(可提前30分钟进入竟标系统) |
| 投标方式: |
费率投标方式(百分比折扣) |
| 标的费率: |
90% |



